解説記事2022年12月26日 ニュース特集 令和4年度末で期限切れとなる法人税関係の租税特別措置は?(2022年12月26日号・№960)
ニュース特集
買換え特例、東京都23区外への移転は圧縮率引上げ
令和4年度末で期限切れとなる法人税関係の租税特別措置は?
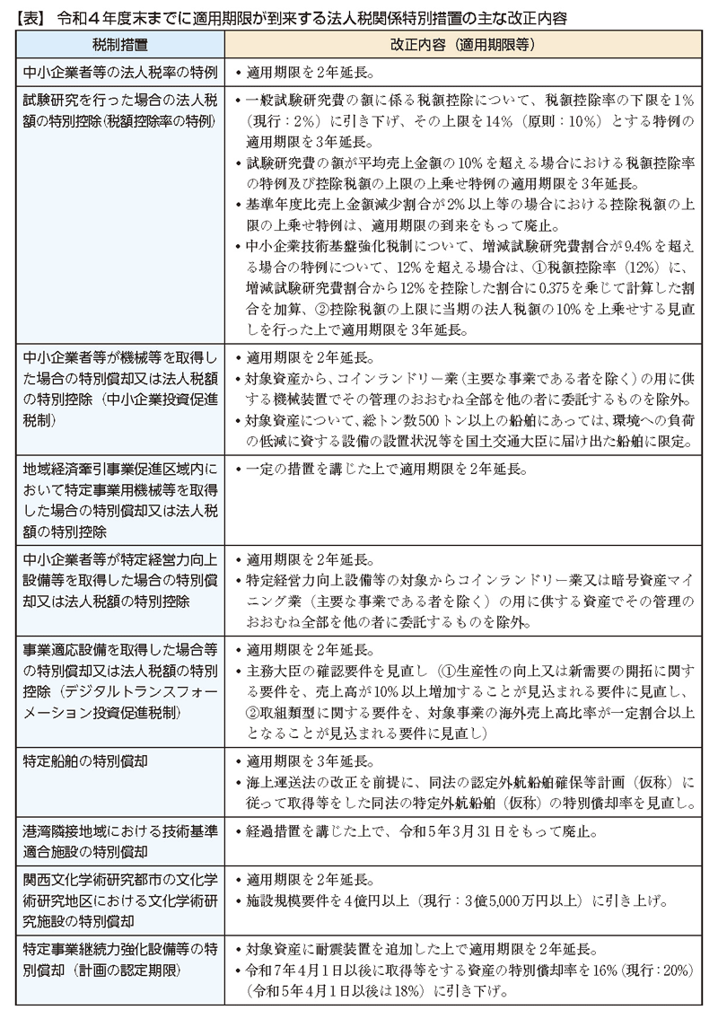
与党の税制調査会は12月16日、「令和5年度税制改正大綱」を決定し、公表した(今号15頁参照)。令和5年3月末までに適用期限が到来する法人税関係の租税特別措置(減収措置)については、中小企業者等の法人税率の特例をはじめ、中小企業投資促進税制や中小企業経営強化税制などの中小企業向けの投資促進税制も含め、軒並み適用期限の延長が行われている。また、当初は適用期限の延長は難しいとされていた長期保有土地等に係る事業用資産の買換え特例については、拡充と縮減を織り交ぜた見直しを行った上で適用期限が3年間延長することになった。本特集では、令和4年度末までに適用期限を迎える法人税関係の主な租税特別措置の行方を紹介する。
DX投資促進税制は認定基準を改定し要件見直し
令和5年度税制改正では、法人税関係の租税特別措置については軒並み延長されることになった。
中小企業投資促進税制は、中小企業における生産性向上等を図るため、一定の設備投資を行った場合に、特別償却30%又は税額控除7%(税額控除は資本金3,000万円以下の中小企業者等に限る)のいずれかの適用を認める措置だが、令和5年度税制改正では、コインランドリー業(主要な事業である者を除く)の用に供する機械装置でその管理のおおむね全部を他の者に委託するものなどを除外した上で、適用期限が2年延長されている。また、中小企業経営強化税制についても、特定経営力向上設備等の対象からコインランドリー業又は暗号資産マイニング業(主要な事業である者を除く)の用に供する資産でその管理のおおむね全部を他の者に委託するものを除外した上で、適用期限が2年延長された。同制度は、中小企業等経営強化法による認定を受けた計画に基づく設備投資について、即時償却及び税額控除7%(資本金3,000万円以下の中小企業者等の場合は10%)のいずれかの適用を認めるものである。
認定要件が狭まる
DX(デジタルトランスフォーメーション)投資促進税制については、認定要件が見直された上で2年間延長される。企業のデジタル人材等の育成・確保等の取組みを図る観点から、DX認定基準を改定し、人材育成・確保等に関連する事項を要件化するとともに、企業変革(X)要件について、「生産性向上又は売上上昇が見込まれる」との要件を「全社レベルでの売上上昇(売上10%以上)が見込まれる」に、「計画期間内で、商品の製造原価が8.8%以上削減されること等」との要件は、「成長性の高い海外市場の獲得を図ること(対象事業の海外売上高比率が一定割合以上)」に変更する(図表1参照)。現行よりも要件が狭まる点に留意したい。

買換え特例、取得資産等の届出が必要
廃止か存続かで検討が行われた長期保有土地等に係る事業用資産の買換え特例については、東京都23区から地域再生法の集中地域以外の地域への本店所在地の移転を伴う買換えの課税の繰延べ割合を現行の80%から90%に引き上げる一方、東京都23区への本店所在地の移転を伴う買換えの課税の繰延べ割合は現行の70%から60%に引き下げた上で、3年間延長されることになっている。
なお、今後は、譲渡資産を譲渡した日又は買換資産を取得した日のいずれか早い日の属する3月期間の末日の翌日以後2月以内に①特例の適用を受ける旨、②適用を受けようとする措置の別、③取得予定資産又は譲渡予定資産の種類等を記載した届出書を納税地の所轄税務署長に届けることが要件になる。この改正は、令和6年4月1日から適用される。


当ページの閲覧には、週刊T&Amasterの年間購読、
及び新日本法規WEB会員のご登録が必要です。
週刊T&Amaster 年間購読
新日本法規WEB会員
試読申し込みをいただくと、「【電子版】T&Amaster最新号1冊」と当データベースが2週間無料でお試しいただけます。
人気記事
人気商品
-

-

団体向け研修会開催を
ご検討の方へ弁護士会、税理士会、法人会ほか団体の研修会をご検討の際は、是非、新日本法規にご相談ください。講師をはじめ、事業に合わせて最適な研修会を企画・提案いたします。
研修会開催支援サービス -















