解説記事2023年04月24日 ニュース特集 詳報・みなし配当の保有期間要件を巡る裁判(2023年4月24日号・№976)
ニュース特集
国敗訴で過去・他国の租税条約事案も還付請求可能に
詳報・みなし配当の保有期間要件を巡る裁判
既報のとおり、国税庁は令和5年3月30日、租税条約の親子会社間配当の軽減税率に係る保有期間要件の適否を巡り争われた裁判での敗訴を受け(令和5年2月16日東京高裁判決)、みなし配当のうちみなし事業年度がないものについて、租税条約における「利得の分配に係る事業年度の終了の日」の取扱いを変更することをHP上で公表した(本誌974号)。
当該裁判では、分割型分割を事由としたみなし配当について、日ルクセンブルク租税条約の保有期間要件における「利得の分配に係る事業年度の終了の日」を、分割型分割の日の前日とするか(国側主張)、分割型分割の日の属する事業年度の終了の日とするかが争われたが、東京高裁は一審同様、「利得の分配(配当)が行われる会計期間の終期」とすべきとの判断を下し、国の主張を斥けた。
当該裁判は租税条約の文言の解釈が争点となった珍しいケースであり、国の取扱い変更にもつながったことから、本特集では、東京地裁及び東京高裁が示した租税条約の文言の解釈についての判断枠組みを中心に、判決の内容を詳報する。
みなし事業年度がないみなし配当の取扱いが変更に
租税条約の中には、親子会社間配当の軽減税率の適用要件として、「利得の分配に係る事業年度の終了の日」に先立つ6か月(又は12か月)の期間を通じて一定の株式を所有すること(保有期間要件)を求めるものがある。
国税庁は従来、みなし配当のうちみなし事業年度がないものについては、分割型分割を事由としたみなし配当の場合には「分割型分割の日の前日」を、自己株式の取得を事由としたみなし配当の場合には「自己株式を取得した日の前日」を、それぞれ租税条約の「利得の分配に係る事業年度の終了の日」として保有期間要件を判定することとしていた。
しかし、今回の判決により、分割型分割を事由としたみなし配当について、日ルクセンブルク租税条約の保有期間要件における「利得の分配に係る事業年度の終了の日」を「利得の分配(配当)が行われる会計期間の終期」とする判断が示されたことから、国税庁は従来の取扱いを変更し、みなし配当のうちみなし事業年度がないものについて、分割型分割を事由としたみなし配当の場合には「分割型分割の日の属する事業年度の終了の日」を、自己株式の取得を事由としたみなし配当の場合には「自己株式を取得した日の属する事業年度の終了の日」を、それぞれ租税条約の「利得の分配に係る事業年度の終了の日」として保有期間要件を判定する旨の新たな取扱いを公表した。
分割型分割により生じたみなし配当の保有期間要件判定
国の取扱い変更のきっかけとなった本件判決に係る事案の概要は図1・2のとおり。

ルクセンブルクに本店を有する外国法人である原告X社は、平成26年4月29日に内国法人A社及びB社の株式の全てを取得し、完全子会社とした。その後、平成26年8月1日にA社及びB社は非適格分割型分割を行い、その対価として分割承継法人から出資持分の譲渡を受け、本件各出資持分は剰余金の配当として原告に分配された。A社及びB社は、本件各剰余金の配当のうち配当等とみなされる部分(本件みなし配当)につき、20.42%の税率により所得税を源泉納付したが、原告X社は、本件みなし配当は日ルクセンブルク租税条約(本件租税条約)10条2項(a)(本件規定(a))の要件を満たし、その限度税率は5%になるとして、約14億円の過大納付税額の還付等を求めて訴訟を提起した。
本件規定(a)とは、親子会社間配当の軽減税率を定めた規定で、「当該配当の受益者が、利得の分配に係る事業年度の終了の日に先立つ6か月の期間を通じ、当該配当を支払う法人の議決権のある株式の少なくとも25%を保有する法人である場合には、当該配当の額の5%」と規定されている。本件は、原告が、本件規定(a)の定める保有期間要件を満たすかどうか、具体的には、「利得の分配に係る事業年度の終了の日」とはいつを指すのか、対応する正文である「the end of the accounting period for which the distribution of profits takes place」(本件文言)の解釈が争点となった事案である。
ウィーン条約31条1項に基づき検討
東京地裁は、本件文言の解釈について、表1の判断枠組みに基づいて検討を行った。

その結果、表1の検討1の「日本の法令における用語の意義」としては、法人税法13条の規定等を示した上で、「利得の分配に係る会計期間の終了の日」を意味するとの解釈を示した。
続いて、検討2の「趣旨及び目的に照らして与えられる用語の通常の意味」について検討し、まず、本件規定(a)が設けられた趣旨について、「本件規定(a)の規定振りやモデル条約のコメンタリーに鑑みると、本件規定(a)において5%の軽減税率を定めたのは、源泉地国において配当支払法人の利得に対して課税した上にその利得の分配である配当についても重ねて課税しているところ、かかる課税の繰り返しは(経済的二重課税として←高裁判決で追加)国際投資の障害となることから、子会社から親会社に対する配当については源泉地国における配当課税の税率を5%に制限することにより国際投資の促進を図ろうとしたものと解するのが相当である」との考えを示した。
また、本件保有期間要件が設けられた趣旨については、「2017年版で改訂されたモデル租税条約において、保有期間要件が新たに設けられたのは、源泉地国における配当課税の軽減に関する濫用的な事例への対策という趣旨」であるとの見解を示し、「趣旨及び目的に照らして与えられる用語の通常の意味」としては、「利得の分配(配当)が行われる会計期間の終期」を意味するとの解釈を示した。
東京高裁も東京地裁の判断を支持。結論として、「以上のとおり、本件租税条約には本件文言を定義した規定は存在しないため、まず、本件租税条約に定められている条文解釈規定である本件租税条約3条2項の文脈(ウィーン条約31条1項)により本件文言を解釈することとし、日本の法令における用語の意義に基づいて本件文言を解釈すると、その意義は、「利得の分配に係る会計期間の終了の日」と解することができるところ、このような本件文言の解釈につき、本件租税条約には、これと別段の解釈をすべきものとする文脈はないと認められる。そして、本件文言に関する上記の解釈は、条約解釈の一般規則であるウィーン条約31条1項により、本件文言を正文によって、文脈によりかつその趣旨及び目的に照らして与えられる用語の通常の意味に従って解釈した場合、その意義が、『利得の分配(配当)が行われる会計期間の終期』と解されることと実質的に一致するところであって、相当であるというべきである。」との判断を下した。
「分割型分割の直前の日」との国の主張は排斥
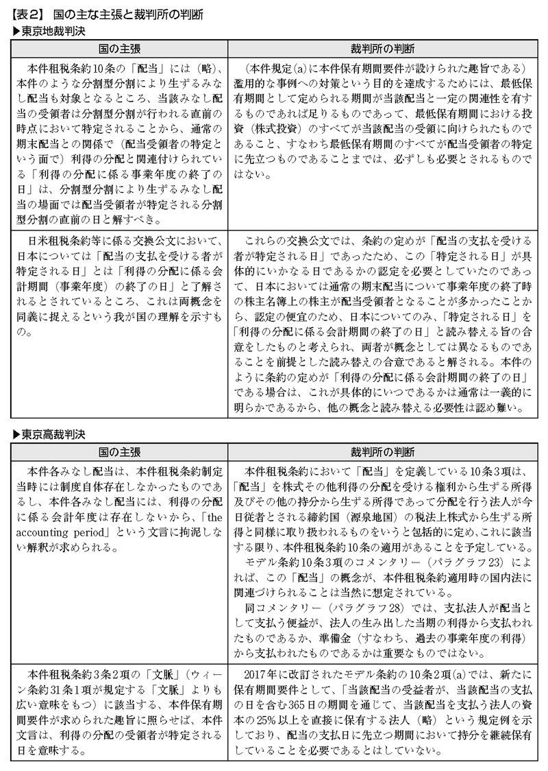
国は、本件文言は「配当受領者が特定される時点」をいうものと解すべきであり、本件のような分割型分割によるみなし配当の場合には「分割型分割の直前の日」がこれに当たると主張した。
しかし、東京地裁は、国の解釈はウィーン条約31条1項に基づく解釈、すなわち、「文脈」(日本の法令における当該用語の意義)とも、その趣旨及び目的に照らして通常与えられる用語の意味とも離れたものであって、採用できないとした。
特に、「配当受領者が特定される時点(日)」に相当する英文は「the date on which entitlement to dividends is determined」であり、本件文言とは異なる概念として認識されるとの考えを示した。
そのほか国の主張は、東京地裁及び高裁において、すべて排斥された(表2)。

取扱い変更は他国との租税条約にも適用
国は、今回の取扱い変更は過去に遡って適用されるため、変更後の取扱いにより保有期間要件を再判定した結果、源泉徴収された所得税額等が過大となる場合には還付請求できるとしている。
また、取扱い変更は、日ルクセンブルク租税条約だけでなく、保有期間要件について「利得の分配に係る事業年度の終了の日」に先立つ6か月(又は12か月)などと定めている他の租税条約にも適用されるため、大きな影響を与えることになるだろう。なお、みなし事業年度があるものについては、従来の取扱いに変更はない点、注意が必要だ。
当ページの閲覧には、週刊T&Amasterの年間購読、
及び新日本法規WEB会員のご登録が必要です。
週刊T&Amaster 年間購読
新日本法規WEB会員
試読申し込みをいただくと、「【電子版】T&Amaster最新号1冊」と当データベースが2週間無料でお試しいただけます。
人気記事
人気商品
-

-

団体向け研修会開催を
ご検討の方へ弁護士会、税理士会、法人会ほか団体の研修会をご検討の際は、是非、新日本法規にご相談ください。講師をはじめ、事業に合わせて最適な研修会を企画・提案いたします。
研修会開催支援サービス -















