解説記事2009年01月26日 【解説】 税制をめぐる動向について-与野党の主張から検証する(2009年1月26日号・№292)
解説
税制をめぐる動向について-与野党の主張から検証する
(社)日本経済団体連合会経済第二本部長 阿部泰久
はじめに
崖底がみえない経済危機のなかで、世界中の国々が非常時の認識のもとに大規模な金融・経済対策を断行しようとしている。わが国においても、政府・与党は、平成20年度第二次補正予算と平成21年度本予算を一体的に編成し、財政再建目標を事実上棚上げして、景気回復のためにあらゆる手段を講じて臨もうとしている。その一環として、2008年12月12日に取りまとめられた与党の「平成21年度税制改正大綱」においても、臨時・緊急的措置を含め、かつてない大胆な施策が打ち出されている。
同時に税制では、将来に向けて持続可能な財政構造の再構築、とりわけ社会保障制度の安定財源としての消費税のあり方をはじめとする税制抜本改革の道筋を明示することが、国民の将来不安を払拭するためにも不可欠と考えられ、2008年12月24日に閣議決定された「持続可能な社会保障構築とその安定財源確保に向けた中期プログラム」では、麻生首相の強い指示のもとに、消費税率の引上げ時期を2011年と明記するなどの対応策を示している。
一方、民主党は、同じく昨年12月24日に「税制抜本改革アクションプログラム」を取りまとめ、税制改正プロセスの抜本改革から消費税を含む各税目の改革指針、平成21年度税制改正の具体策までを提示した。民主党案で注目すべきは、ことさらに政府・与党との違いを強調するような姿勢は影を潜め、示されている税制改正案は極めて現実的な内容であり、とくに21年度税制改正の個々の項目については多くの部分で政府・与党案とも一致している。これは総選挙を前にして、民主党の政権担当能力を誇示するものともいえようが、むしろ、税制においては、現下の経済危機を克服するための処方箋として取り得る措置の幅がさほど広くないことをあらわにするものであると解したい。
そこで、本稿では、与党「平成21年度税制改正大綱」(以下、与党大綱)、政府の「持続可能な社会保障構築とその安定財源確保に向けた中期プログラム」(以下、中期プログラム)、民主党「税制抜本改革アクションプログラム」(以下、民主党案)を対比させながら、経済危機対応としての21年度税制改正の可能性、ならびに、わが国税制の抜本改革のあり方を展望していきたい。
Ⅰ 景気対策としての平成21年度税制改正
1 政府・与党の基本的考え方 与党大綱では、わが国経済に対する下押し圧力は急速に高まっているとの認識のもと、「今年度(注:平成20年度)からの3年間のうちに景気回復を最優先で実現するとの断固たる決意に基づいて、わが国の内需を刺激するため、大胆かつ柔軟な減税措置を講じる」として、以下の5項目を平成21年度税制改正の「基本的考え方」に位置づけている。
① 住宅投資の活性化と土地需要の喚起
② 自動車の買替・購入需要の促進
③ 設備投資の促進
④ 中小企業対策
⑤ 金融市場の不透明感の払拭
このうち、①住宅投資、②設備投資、④中小企業対策、⑤金融市場対策については景気対策の「定番」であり、毎年の税制改正でも何らかの措置が講じられている。また、政府が昨年10月30日に公表した「生活対策」のなかでも、住宅、設備投資、中小企業、金融市場は、それぞれが柱に数えられ、税制措置についてもかなりの程度に具体的な言及がなされていた。
特徴的であるのは、②自動車の買替・購入需要の促進が、基本的考えのなかで2番目に位置付けられている点である。「生活対策」のなかでは、高速道路料金の大幅引下げなどの交通・物流対策や、道路特定財源への言及はあっても、自動車需要の促進は触れられてもいなかった。
しかし、その後、米国の自動車大手3社の破綻的状況や、世界市場における自動車需要の急激な落込みによる輸出の停滞に加えて、国内においても自動車販売の著しい悪化や、さらには日本のリーディング・カンパニーともいうべきトヨタ自動車の赤字転落など自動車産業の苦境が明らかになり、幅広い関連産業の停滞や、雇用・地域経済への大きなマイナス影響が与党の危機感を増幅させていた。
もともと、自動車重量税・自動車税等の車体課税については、環境対応や道路特定財源の一般化のなかでの揮発油・軽油課税の暫定税率維持への対応のために軽減措置の何らかの拡充・延長が予定されていたが、このような自動車産業をめぐる状況の急変から、一定の要件のもとで免除という大胆の措置に至ったものである。
2 民主党の重点的取組み 民主党案でも同様に「世界経済が混乱していることから外需をきっかけとするこれまでの回復パターンを期待することはできず、今後の見通しは極めて厳しい状況にある。」との認識のもと、以下の改正に重点的に取り組むとしている。
① 租税特別措置の見直し
② 内需主導型経済への転換
③ 中小企業等に対する支援
④ 市民が公益を担う社会の実現
⑤ 徴税の適正化
このうち、①租税特別措置の抜本的見直しは、民主党の一昨年来の主張であり、次期通常国会において「租税特別措置透明化法案」を提出するとしているが、実際の21年度税制改正における租税特別措置への対応案は、ほとんどの項目が延長とされており、極めて現実的である。
また、②内需主導型経済への転換の具体的項目では、道路特定財源の一般財源化とともに暫定財率を廃止し減税するとの一昨年来の主張を維持し、また、公的年金等控除・老年者控除の平成16年度改正以前への復帰が目を引くものの、証券税制の現行の優遇税率の延長、住宅ローン減税の延長・重点化に加えて自己資金による住宅取得への優遇(住宅投資減税)など、必要な対策が取り上げられている。
③中小企業等に対する支援では、軽減税率11%、特殊支配同族会社の役員給与に対する損金不算入措置の廃止、欠損金の繰戻還付制度の大法人を含めた凍結排除、中小法人の交際費の損金算入限度額の拡大など、政府・与党案との違いが意識的に強調されているようでもあるが、事業承継税制の導入、海外子会社からの受取配当の非課税化など、政府・与党案とも多くの点で共通している。
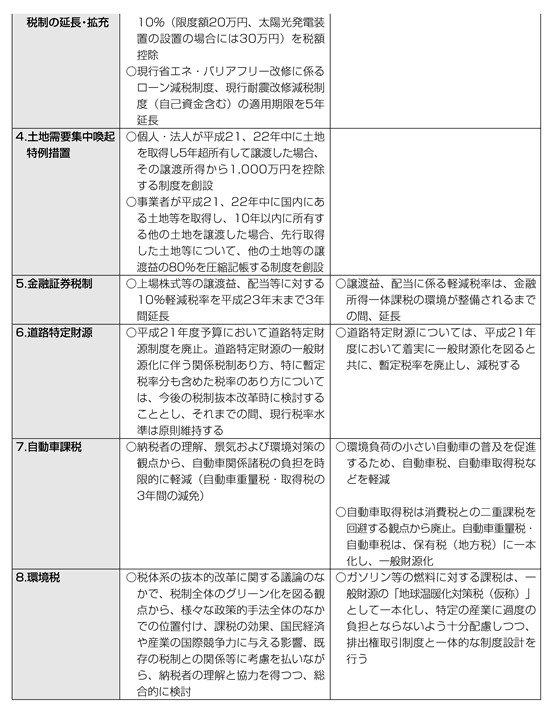
3 平成21年度改正をめぐる政府・与党案と民主党案の比較 平成21年度税制改正の具体策をめぐる与党大綱(これはほぼそのまま財務省大綱、総務省地方税改正案要旨として政府案となっている)と民主党案を比較すれば、その違いは驚くほど小さい。緊急的な景気対策を含め、現時点で税制措置として実現可能な方策を詰めていくならば、意外に選択肢の幅は非常に狭いことが見て取れよう。主要項目について、与党大綱と民主党案を比較、整理すれば表1のようになる。
Ⅱ 税制抜本改革への道筋
1 消費税率の引上げ時期-与党大綱と中期プログラム 昨年10月30日の「生活対策」では、年末までに、個人・法人の所得課税、資産課税、消費課税の各税目の改革の基本的方向性を明らかにした「税制抜本改革の全体像」をわかりやすく示し、「これに基づき抜本改革を断行する」とされていた。その具体化は与党税制調査会に委ねられ、与党大綱の中で税制抜本改革への道筋を含む全体像を示すことになったが、税制抜本改革の象徴ともされた消費税率の引上げ時期について、明示すべきとする自民党と、できないとする公明党の間で、大綱取りまとめ最終盤に至っても意見集約ができず、「消費税を含む税制抜本改革を経済状況の好転後に速やかに実施し、2010年代半ばまでに持続可能な財政構造を確立する」と述べるに止まった。
しかし、中期プログラムでは、生活対策公表時の記者会見において3年後の消費税率引上げを明言していた麻生首相の強い指示により、「今年度(2008年度)を含む3年以内の景気回復に向けた集中的な取組により経済状況を好転させることを前提に、消費税を含む税制抜本改革を2011年度より実施できるよう、必要な法制上の措置をあらかじめ講じ、2010年代半ばまでに段階的に行って持続可能な財政構造を確立する」ことが明記された。「景気回復、国際経済の動向等を見極め、潜在成長率の発揮が見込まれる段階に達しているかなどを判断基準とし、予期せざる経済変動にも柔軟に対応できる仕組みとする」との限定条件がついているが、消費税率の2011年度からの引上げが、平成21年度税制改正法案の附則のなかで定められる予定である。
消費税率の引上げ幅には言及がないが、消費税の全税収は「確立・制度化した年金、医療及び介護の社会保障給付及び少子化対策の費用に充てる」とともに「消費税収が充てられる社会保障の費用は、その他の予算とは厳密に区分経理し、予算・決算において消費税収と社会保障費用の対応関係を明示する」ともされており、また、中期プログラムが社会保障国民会議最終報告とのリンクを示唆していることからは、2015年頃までに段階的に2けた(10%台)への引上げを想定していると思われる。
なお、中期プログラムでは、各税目ごとに税制抜本改革の基本的方向を示しているが、その内容は与党大綱の記述と同じである。
2 税制抜本改革への展望-中期プログラムと民主党案 一方、民主党案では、今までの消費税率引上げ反対の姿勢から一転し、「消費税率の引き上げについては、税金のムダづかいを徹底的に根絶した上で、社会保障目的税化やその使途となる社会保障制度の抜本的改革の具体的な内容を示した上で検討する。仮に引き上げが必要となる場合には、引き上げ幅などを明らかにして総選挙で国民の審判を受け、具体化する。」と述べており、消費税率引上げの方向をにじませている。
また、消費税収を「最低限のセーフティーネットとしての年金、医療、介護など国民に確実に還元することとなる社会保障以外に充てないことを法律上も会計上も明確にする。」としていることも、中期プログラムと同趣旨である。
なお、消費税増税に対する低所得者対策としては、中期プログラムでは「歳出面も合わせた視点に立って、複数税率の検討等総合的な取組みを行うことにより低所得者の配慮について検討する」とされているのに対して、民主党案では、消費税の逆進性対策として「給付付き消費税額控除」の導入を図ることが必要としているが、給付付き税額控除については中期プログラムでも言及されており、この点でも大きな違いはない。
また、個人所得税、法人課税、資産課税などの各税目の改革の方向についても、たとえば、個人所得課税の所得再分配機能の回復、法人課税について国際競争力の観点から課税ベースを拡大しつつ実効税率を引き下げるなどの方向で一致しており、政府・与党と民主党との間には隔絶と言うほどの相違はみられない(表2参照)。
Ⅲ 政局の混迷と税制改革への道
以上みてきたように、平成21年度税制改正についても、消費税を含む税制抜本改革についても、政府・与党と民主党との間に方向性の相違は意外なほど少ない。
しかしながら、1月5日に召集された今通常国会では、定額給付金を含む第二次補正予算案の扱いをめぐり、冒頭より与野党が激突しており、さらに平成21年度予算案・税制を含む関連法案をめぐり混乱が続くことが予想される。経済危機への対応のため、必要な施策が停滞することは許されず、まずは予算・関連法案の早期成立を期待したいが、政局の行方は不透明であり、昨年同様に政府税制改正法案の年度内成立が危ぶまれる事態も危惧されている。さらには、今年9月の衆議院議員の任期満了までのどこかで必ず総選挙があるが、その結果、政権のあり方が大きく変わることも否定できない。
年次税制改正については、与野党それぞれの個別の主張もあり、短期間での妥協は困難であろうが、せめて税制抜本改革については、与野党の一致点を広げつつ、国会の総意のもとに関係法案を立案・成立させるよう努力すべきであろう。ドイツでは、メルケル大連立政権のもとに、2007年の税制大改正を完遂したが、同じ様なことが、なぜ、日本ではできないのであろうか。中期プログラム、民主党案を並べてみている限り、その可能性がゼロだとは思われない。
(あべ・やすひさ)
税制をめぐる動向について-与野党の主張から検証する
(社)日本経済団体連合会経済第二本部長 阿部泰久
はじめに
崖底がみえない経済危機のなかで、世界中の国々が非常時の認識のもとに大規模な金融・経済対策を断行しようとしている。わが国においても、政府・与党は、平成20年度第二次補正予算と平成21年度本予算を一体的に編成し、財政再建目標を事実上棚上げして、景気回復のためにあらゆる手段を講じて臨もうとしている。その一環として、2008年12月12日に取りまとめられた与党の「平成21年度税制改正大綱」においても、臨時・緊急的措置を含め、かつてない大胆な施策が打ち出されている。
同時に税制では、将来に向けて持続可能な財政構造の再構築、とりわけ社会保障制度の安定財源としての消費税のあり方をはじめとする税制抜本改革の道筋を明示することが、国民の将来不安を払拭するためにも不可欠と考えられ、2008年12月24日に閣議決定された「持続可能な社会保障構築とその安定財源確保に向けた中期プログラム」では、麻生首相の強い指示のもとに、消費税率の引上げ時期を2011年と明記するなどの対応策を示している。
一方、民主党は、同じく昨年12月24日に「税制抜本改革アクションプログラム」を取りまとめ、税制改正プロセスの抜本改革から消費税を含む各税目の改革指針、平成21年度税制改正の具体策までを提示した。民主党案で注目すべきは、ことさらに政府・与党との違いを強調するような姿勢は影を潜め、示されている税制改正案は極めて現実的な内容であり、とくに21年度税制改正の個々の項目については多くの部分で政府・与党案とも一致している。これは総選挙を前にして、民主党の政権担当能力を誇示するものともいえようが、むしろ、税制においては、現下の経済危機を克服するための処方箋として取り得る措置の幅がさほど広くないことをあらわにするものであると解したい。
そこで、本稿では、与党「平成21年度税制改正大綱」(以下、与党大綱)、政府の「持続可能な社会保障構築とその安定財源確保に向けた中期プログラム」(以下、中期プログラム)、民主党「税制抜本改革アクションプログラム」(以下、民主党案)を対比させながら、経済危機対応としての21年度税制改正の可能性、ならびに、わが国税制の抜本改革のあり方を展望していきたい。
Ⅰ 景気対策としての平成21年度税制改正
1 政府・与党の基本的考え方 与党大綱では、わが国経済に対する下押し圧力は急速に高まっているとの認識のもと、「今年度(注:平成20年度)からの3年間のうちに景気回復を最優先で実現するとの断固たる決意に基づいて、わが国の内需を刺激するため、大胆かつ柔軟な減税措置を講じる」として、以下の5項目を平成21年度税制改正の「基本的考え方」に位置づけている。
① 住宅投資の活性化と土地需要の喚起
② 自動車の買替・購入需要の促進
③ 設備投資の促進
④ 中小企業対策
⑤ 金融市場の不透明感の払拭
このうち、①住宅投資、②設備投資、④中小企業対策、⑤金融市場対策については景気対策の「定番」であり、毎年の税制改正でも何らかの措置が講じられている。また、政府が昨年10月30日に公表した「生活対策」のなかでも、住宅、設備投資、中小企業、金融市場は、それぞれが柱に数えられ、税制措置についてもかなりの程度に具体的な言及がなされていた。
特徴的であるのは、②自動車の買替・購入需要の促進が、基本的考えのなかで2番目に位置付けられている点である。「生活対策」のなかでは、高速道路料金の大幅引下げなどの交通・物流対策や、道路特定財源への言及はあっても、自動車需要の促進は触れられてもいなかった。
しかし、その後、米国の自動車大手3社の破綻的状況や、世界市場における自動車需要の急激な落込みによる輸出の停滞に加えて、国内においても自動車販売の著しい悪化や、さらには日本のリーディング・カンパニーともいうべきトヨタ自動車の赤字転落など自動車産業の苦境が明らかになり、幅広い関連産業の停滞や、雇用・地域経済への大きなマイナス影響が与党の危機感を増幅させていた。
もともと、自動車重量税・自動車税等の車体課税については、環境対応や道路特定財源の一般化のなかでの揮発油・軽油課税の暫定税率維持への対応のために軽減措置の何らかの拡充・延長が予定されていたが、このような自動車産業をめぐる状況の急変から、一定の要件のもとで免除という大胆の措置に至ったものである。
2 民主党の重点的取組み 民主党案でも同様に「世界経済が混乱していることから外需をきっかけとするこれまでの回復パターンを期待することはできず、今後の見通しは極めて厳しい状況にある。」との認識のもと、以下の改正に重点的に取り組むとしている。
① 租税特別措置の見直し
② 内需主導型経済への転換
③ 中小企業等に対する支援
④ 市民が公益を担う社会の実現
⑤ 徴税の適正化
このうち、①租税特別措置の抜本的見直しは、民主党の一昨年来の主張であり、次期通常国会において「租税特別措置透明化法案」を提出するとしているが、実際の21年度税制改正における租税特別措置への対応案は、ほとんどの項目が延長とされており、極めて現実的である。
また、②内需主導型経済への転換の具体的項目では、道路特定財源の一般財源化とともに暫定財率を廃止し減税するとの一昨年来の主張を維持し、また、公的年金等控除・老年者控除の平成16年度改正以前への復帰が目を引くものの、証券税制の現行の優遇税率の延長、住宅ローン減税の延長・重点化に加えて自己資金による住宅取得への優遇(住宅投資減税)など、必要な対策が取り上げられている。
③中小企業等に対する支援では、軽減税率11%、特殊支配同族会社の役員給与に対する損金不算入措置の廃止、欠損金の繰戻還付制度の大法人を含めた凍結排除、中小法人の交際費の損金算入限度額の拡大など、政府・与党案との違いが意識的に強調されているようでもあるが、事業承継税制の導入、海外子会社からの受取配当の非課税化など、政府・与党案とも多くの点で共通している。
3 平成21年度改正をめぐる政府・与党案と民主党案の比較 平成21年度税制改正の具体策をめぐる与党大綱(これはほぼそのまま財務省大綱、総務省地方税改正案要旨として政府案となっている)と民主党案を比較すれば、その違いは驚くほど小さい。緊急的な景気対策を含め、現時点で税制措置として実現可能な方策を詰めていくならば、意外に選択肢の幅は非常に狭いことが見て取れよう。主要項目について、与党大綱と民主党案を比較、整理すれば表1のようになる。
Ⅱ 税制抜本改革への道筋
1 消費税率の引上げ時期-与党大綱と中期プログラム 昨年10月30日の「生活対策」では、年末までに、個人・法人の所得課税、資産課税、消費課税の各税目の改革の基本的方向性を明らかにした「税制抜本改革の全体像」をわかりやすく示し、「これに基づき抜本改革を断行する」とされていた。その具体化は与党税制調査会に委ねられ、与党大綱の中で税制抜本改革への道筋を含む全体像を示すことになったが、税制抜本改革の象徴ともされた消費税率の引上げ時期について、明示すべきとする自民党と、できないとする公明党の間で、大綱取りまとめ最終盤に至っても意見集約ができず、「消費税を含む税制抜本改革を経済状況の好転後に速やかに実施し、2010年代半ばまでに持続可能な財政構造を確立する」と述べるに止まった。
しかし、中期プログラムでは、生活対策公表時の記者会見において3年後の消費税率引上げを明言していた麻生首相の強い指示により、「今年度(2008年度)を含む3年以内の景気回復に向けた集中的な取組により経済状況を好転させることを前提に、消費税を含む税制抜本改革を2011年度より実施できるよう、必要な法制上の措置をあらかじめ講じ、2010年代半ばまでに段階的に行って持続可能な財政構造を確立する」ことが明記された。「景気回復、国際経済の動向等を見極め、潜在成長率の発揮が見込まれる段階に達しているかなどを判断基準とし、予期せざる経済変動にも柔軟に対応できる仕組みとする」との限定条件がついているが、消費税率の2011年度からの引上げが、平成21年度税制改正法案の附則のなかで定められる予定である。
消費税率の引上げ幅には言及がないが、消費税の全税収は「確立・制度化した年金、医療及び介護の社会保障給付及び少子化対策の費用に充てる」とともに「消費税収が充てられる社会保障の費用は、その他の予算とは厳密に区分経理し、予算・決算において消費税収と社会保障費用の対応関係を明示する」ともされており、また、中期プログラムが社会保障国民会議最終報告とのリンクを示唆していることからは、2015年頃までに段階的に2けた(10%台)への引上げを想定していると思われる。
なお、中期プログラムでは、各税目ごとに税制抜本改革の基本的方向を示しているが、その内容は与党大綱の記述と同じである。
2 税制抜本改革への展望-中期プログラムと民主党案 一方、民主党案では、今までの消費税率引上げ反対の姿勢から一転し、「消費税率の引き上げについては、税金のムダづかいを徹底的に根絶した上で、社会保障目的税化やその使途となる社会保障制度の抜本的改革の具体的な内容を示した上で検討する。仮に引き上げが必要となる場合には、引き上げ幅などを明らかにして総選挙で国民の審判を受け、具体化する。」と述べており、消費税率引上げの方向をにじませている。
また、消費税収を「最低限のセーフティーネットとしての年金、医療、介護など国民に確実に還元することとなる社会保障以外に充てないことを法律上も会計上も明確にする。」としていることも、中期プログラムと同趣旨である。
なお、消費税増税に対する低所得者対策としては、中期プログラムでは「歳出面も合わせた視点に立って、複数税率の検討等総合的な取組みを行うことにより低所得者の配慮について検討する」とされているのに対して、民主党案では、消費税の逆進性対策として「給付付き消費税額控除」の導入を図ることが必要としているが、給付付き税額控除については中期プログラムでも言及されており、この点でも大きな違いはない。
また、個人所得税、法人課税、資産課税などの各税目の改革の方向についても、たとえば、個人所得課税の所得再分配機能の回復、法人課税について国際競争力の観点から課税ベースを拡大しつつ実効税率を引き下げるなどの方向で一致しており、政府・与党と民主党との間には隔絶と言うほどの相違はみられない(表2参照)。
Ⅲ 政局の混迷と税制改革への道
以上みてきたように、平成21年度税制改正についても、消費税を含む税制抜本改革についても、政府・与党と民主党との間に方向性の相違は意外なほど少ない。
しかしながら、1月5日に召集された今通常国会では、定額給付金を含む第二次補正予算案の扱いをめぐり、冒頭より与野党が激突しており、さらに平成21年度予算案・税制を含む関連法案をめぐり混乱が続くことが予想される。経済危機への対応のため、必要な施策が停滞することは許されず、まずは予算・関連法案の早期成立を期待したいが、政局の行方は不透明であり、昨年同様に政府税制改正法案の年度内成立が危ぶまれる事態も危惧されている。さらには、今年9月の衆議院議員の任期満了までのどこかで必ず総選挙があるが、その結果、政権のあり方が大きく変わることも否定できない。
年次税制改正については、与野党それぞれの個別の主張もあり、短期間での妥協は困難であろうが、せめて税制抜本改革については、与野党の一致点を広げつつ、国会の総意のもとに関係法案を立案・成立させるよう努力すべきであろう。ドイツでは、メルケル大連立政権のもとに、2007年の税制大改正を完遂したが、同じ様なことが、なぜ、日本ではできないのであろうか。中期プログラム、民主党案を並べてみている限り、その可能性がゼロだとは思われない。
(あべ・やすひさ)
当ページの閲覧には、週刊T&Amasterの年間購読、
及び新日本法規WEB会員のご登録が必要です。
週刊T&Amaster 年間購読
新日本法規WEB会員
試読申し込みをいただくと、「【電子版】T&Amaster最新号1冊」と当データベースが2週間無料でお試しいただけます。
人気記事
人気商品
-

-

団体向け研修会開催を
ご検討の方へ弁護士会、税理士会、法人会ほか団体の研修会をご検討の際は、是非、新日本法規にご相談ください。講師をはじめ、事業に合わせて最適な研修会を企画・提案いたします。
研修会開催支援サービス -















